首页>>招考信息>>成人高考 成人高考
河北师范大学2023年高等学历继续教育招生简章
发布时间:2023-08-18 浏览次数:0

★河北省人民政府与教育部共建的省属重点大学
★河北省“双一流”建设一层次高校
★全国普通高等学校成人教育办学先进单位
★河北省成人高等教育招生先进单位
★河北省成人高等教育办学水平评估优秀单位
★河北省教育考试工作先进集体
学校简介
河北师范大学是河北省人民政府与教育部共建的省属重点大学,河北省“双一流”建设一层次高校,具有120多年的发展历史和光荣的办学传统。现有在职教职工2666人,其中正高职人员402人,副高职人员952人,中国科学院院士1人,省级以上各类优秀专家251人次,博士研究生导师221人,硕士研究生导师1313人。现设25个专业学院。拥有博士学位授权一级学科11个,博士专业学位授权点1个;国家重点学科1个,博士后科研流动站10个,河北省“双一流”建设学科7个,学科专业覆盖十一个学科门类。设有全国中小学骨干教师培训基地、全国重点建设职业教育师资培训基地、教育部高校辅导员培训和研修基地、河北省中小学教师继续教育中心、河北省高等学校师资培训中心等机构。在校本科生25135人,在校硕士研究生5558人,博士研究生569人,成人教育学生11198人。
河北师范大学继续教育始于1955年创办的高等函授教育,是我国较早举办继续教育的高等院校之一,河北省成人教育协会秘书处挂靠我校。继续教育学院是学校继续教育办学的归口管理职能部门,统筹、协调、保障、监管全校学历与非学历继续教育办学活动。近年来,学校的继续教育根植于“怀天下、求真知”的校训精神和文化,以人才培养为根本,以社会服务为己任,以国家战略和经济社会发展需要为导向,围绕学校“双一流”建设大局,依托全日制教育的办学特色和学科优势,把握规范办学、提升质量两条主线,持续深化教育教学改革,逐步形成了教师继续教育特色鲜明,多种继续教育形式协调发展的办学格局。
2023年,我校面向社会开展高等学历继续教育招生工作,热忱欢迎广大考生报考我校!


各考试科目依据教育部考试中心最新修订的《全国各类成人高等学校招生复习考试大纲(2020年版)》命题,每科试题满分均为150分,专升本考试科目每门考试时间为150分钟。
报考艺术类专业的考生须参加我校组织的专业课加试,加试成绩不计入总分。具体加试科目、日期、地点,我校将于考试前一周在河北师范大学继续教育学院网站发布通知(http:)。凡未进行专业加试或加试成绩不合格的考生不予录取为艺术类专业。
二、报名条件
按照河北省教育考试院2023年成人高考有关文件执行。报考高中起点升本科(以下简称高起本)、高中起点升专科(以下简称高起专)考生应高级中等教育学校毕业或者具有同等学力。18周岁以下(2005年12月31日后出生)的考生须提交高级中等教育学校毕业证书。报考专科起点升本科(以下简称专升本)的考生必须是已取得经教育部审定核准的国民教育系列高等学校、高等教育自学考试机构颁发的专科毕业证书、本科结业证书或以上证书的人员。建议报考专升本的考生在报名前登录“中国高等教育学生信息网”(网址:http://www.chsi.com.cn)查询本人学历信息并下载《教育部学历证书电子注册备案表》或《中国高等教育学历认证报告》。
三、报名方式
我省成人高校招生报名工作实行网上报名、网上审核、网上交费。
考生在规定时间内登录河北省教育考试院网站(网址:http://www.hebeea.edu.cn),点击首页右侧“成人高考信息服务”进入“成人高校招生考试信息服务平台”,选择“网上报名”。首次报名的考生点击“考生注册”,阅知“报考须知”,填写本人有效身份证件号码、设置密码、输入本人实名认证手机号码,按报名系统提示和要求完成注册。然后进入信息填报页面填报基本信息、志愿信息,上传本人有效居民身份证和准考证照片,以及我省规定的相关材料,审核通过后进行网上交费。
河北省教育考试院网站为我省成人高考唯一报名网站。
四、报名时间
统考生(含农民工考生)网上报名时间:8月23日9时至8月30日16时(期间22:00至次日6:00系统维护),逾期不再受理。
免试生网上报名时间:8月23日9时至8月24日16时(期间22:00至次日6:00系统维护),逾期不再受理。
网上报名、网上审核和现场核验材料、网上交费详情请见河北省教育考试院发布的招生报名公告网址:http://www.hebeea.edu.cn/html/crgk/tzgg/2023/0815-163149-450.html。
艺术类专业加试时间一般为10月中旬(请考生关注我校继续教育学院网站http:信息)。
五、收费标准
根据省物价局、省财政厅(冀财综[2014]90号)文件规定,河北省教育考试院收取招生考试考务费标准为每人每科25元,其中专科起点升本科三科考务费为75元,高中起点升本科四科考务费为100元。
六、招生录取
学校严格按照河北省招生委员会划定的分数线从高分到低分录取,录取结果请登录河北省教育考试院网站查询。被我校录取的考生在收到学校发送的短信提醒后,在规定时间登录网址hebtuxjxjy.jxjy.chaoxing.com/zs/crjygl/ysu/query,自助下载打印录取通知书、入学须知、学费缴费通知单等材料。请考生保证手机畅通,以便及时获取录取短信通知。
年满25周岁以上、少数民族、贫困县等考生在考试成绩基础上增加20分投档,其他照顾加分政策按河北省教育考试院有关规定执行。

七、学习形式
学习形式分为函授和业余两种。学校坚持以学生为本教育理念,构建了线下集中面授、网络辅助教学、线上直播教学相结合的混合教学模式,有效解决了学生的工学矛盾。学生修完教学计划规定的全部课程且成绩合格后,颁发河北师范大学成人高等教育本科毕业证书,国家承认学历,符合申请学士学位条件的本科毕业生可申请学士学位。
八、联系方式
(一)校本部
学校地址:石家庄市南二环东路20号 邮政编码:050024
联系电话:0311-80789686 80789680 传 真:0311-80789685
官方微信公众号:河北师大继续教育学院 学院网址:http:
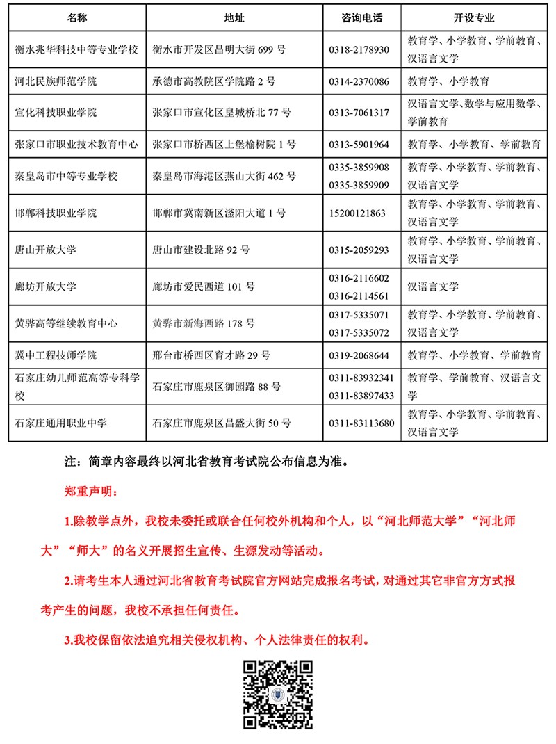
(二)教学点




